
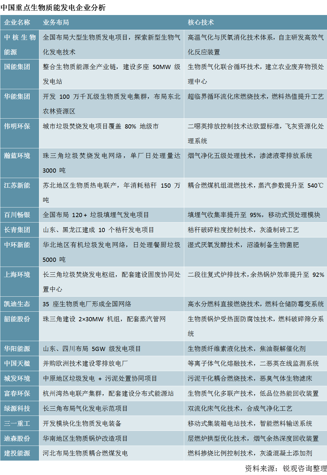
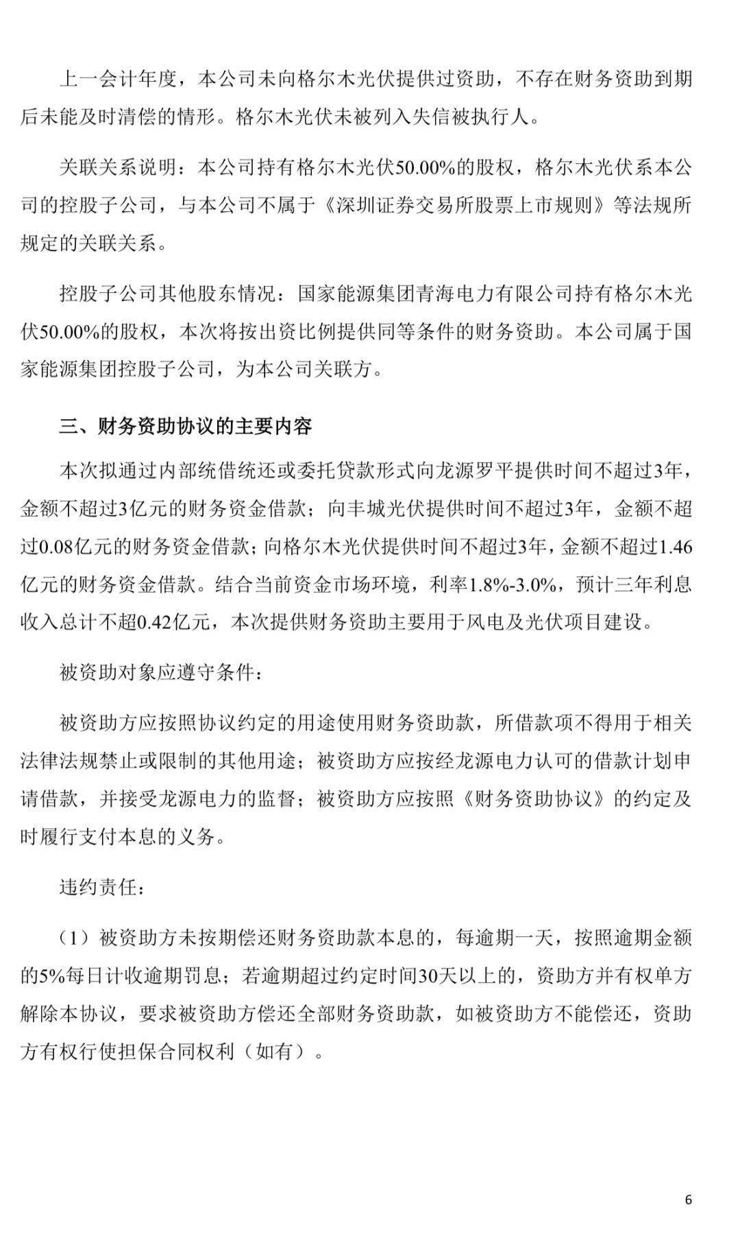
图片来源于网络,如有侵权,请联系删除
记者从国家能源局获悉:截至4月底,全国累计发电装机容量34.9亿千瓦,同比增长15.9%。其中,太阳能发电装机容量9.9亿千瓦,同比增长47.7%;风电装机容量5.4亿千瓦,同比增长18.2%。
1至4月,全国发电设备累计平均利用1008小时;全国主要发电企业电源工程完成投资1933亿元,同比增长1.6%;电网工程完成投资1408亿元,同比增长14.6%。(记者 丁怡婷)

图片来源于网络,如有侵权,请联系删除

图片来源于网络,如有侵权,请联系删除
记者从国家能源局获悉:截至4月底,全国累计发电装机容量34.9亿千瓦,同比增长15.9%。其中,太阳能发电装机容量9.9亿千瓦,同比增长47.7%;风电装机容量5.4亿千瓦,同比增长18.2%。
1至4月,全国发电设备累计平均利用1008小时;全国主要发电企业电源工程完成投资1933亿元,同比增长1.6%;电网工程完成投资1408亿元,同比增长14.6%。(记者 丁怡婷)

图片来源于网络,如有侵权,请联系删除
内容版权声明:除非注明,否则皆为本站原创文章。