
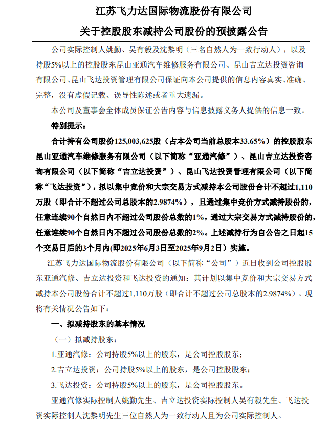
图片来源于网络,如有侵权,请联系删除
(原标题:雪龙集团:实控人贺财霖拟减持公司不超3%股份)
人民财讯6月13日电,雪龙集团(603949)6月13日晚间公告,公司实控人之一贺财霖拟通过集中竞价、大宗交易方式,减持公司股份合计不超过633.41万股,即不超过公司股份总数的3%。

图片来源于网络,如有侵权,请联系删除

图片来源于网络,如有侵权,请联系删除
(原标题:雪龙集团:实控人贺财霖拟减持公司不超3%股份)
人民财讯6月13日电,雪龙集团(603949)6月13日晚间公告,公司实控人之一贺财霖拟通过集中竞价、大宗交易方式,减持公司股份合计不超过633.41万股,即不超过公司股份总数的3%。

图片来源于网络,如有侵权,请联系删除
内容版权声明:除非注明,否则皆为本站原创文章。